Moka API
    Moka API
    • OAUTH2单点登录
    • MOKA通用单点登录
    • CAS单点登录
      • 流程图
      • 流程说明
      • MOKA登录url
        GET
      • 客户登录url
        GET
      • 请求客户ticket校验url
        GET
    • Offer API
      • 获取offer自定义字段列表
        POST
    • 用户 API
      • 同步人事信息
        POST
    • 候选人 API
      • 获取候选人信息v2接口
        POST
      • 获取招聘流程列表
        GET
      • 获取阶段信息列表
        GET
    • 人才库 API
      • 人才库数据导入
        GET
    • 组织架构 API
      • 组织架构全量同步
        PUT
      • 组织架构增量同步
        POST
      • 更新组织架构
        POST
    • 考试/测评、背调、视频面试接入指南
      • 整体流程图/flowchart
      • 绑定认证/Oauth
        • 绑定步骤
        • 认证所需接口
          • moka认证页面
          • 获取accessToken
          • 刷新accessToken
          • 开放平台解绑
          • 开放平台推送token
        • 服务商信息
          • 更新logo信息
          • 更新账户名信息
      • 考试/测评
        • 业务流程图
        • Moka请求第三方供应商API
          • 创建考试
        • 第三方供应商请求Moka API
          • 余额
          • 全量试同步试卷列表
          • 更新试卷
          • 删除试卷
          • 成绩回传
      • 背调
        • 业务流程图
        • Moka请求第三方供应商API
          • 创建背调
          • 取消背调
        • 第三方供应商请求Moka API
          • 第三方供应商请求Moka API
          • 余额
          • 自定义字段
          • 全量套餐列表
          • 更新套餐
          • 删除套餐
          • 结果回传
          • 背调进度阶段回传
          • 回传候选人信息
      • 视频面试
        • Moka请求第三方供应商API
          • 创建视频面试
          • 创建面试V2版本
          • 修改面试V2版本
          • 取消面试
        • 第三方供应商请求Moka API
          • 第三方供应商请求Moka API
          • 余额
          • 自定义字段
          • 全量套餐列表
          • 更新套餐
          • 删除套餐
          • 结果回传
          • 背调进度阶段回传
          • 回传候选人信息

    MOKA通用单点登录

    MOKA通用单点登录,一种简单的单点登录

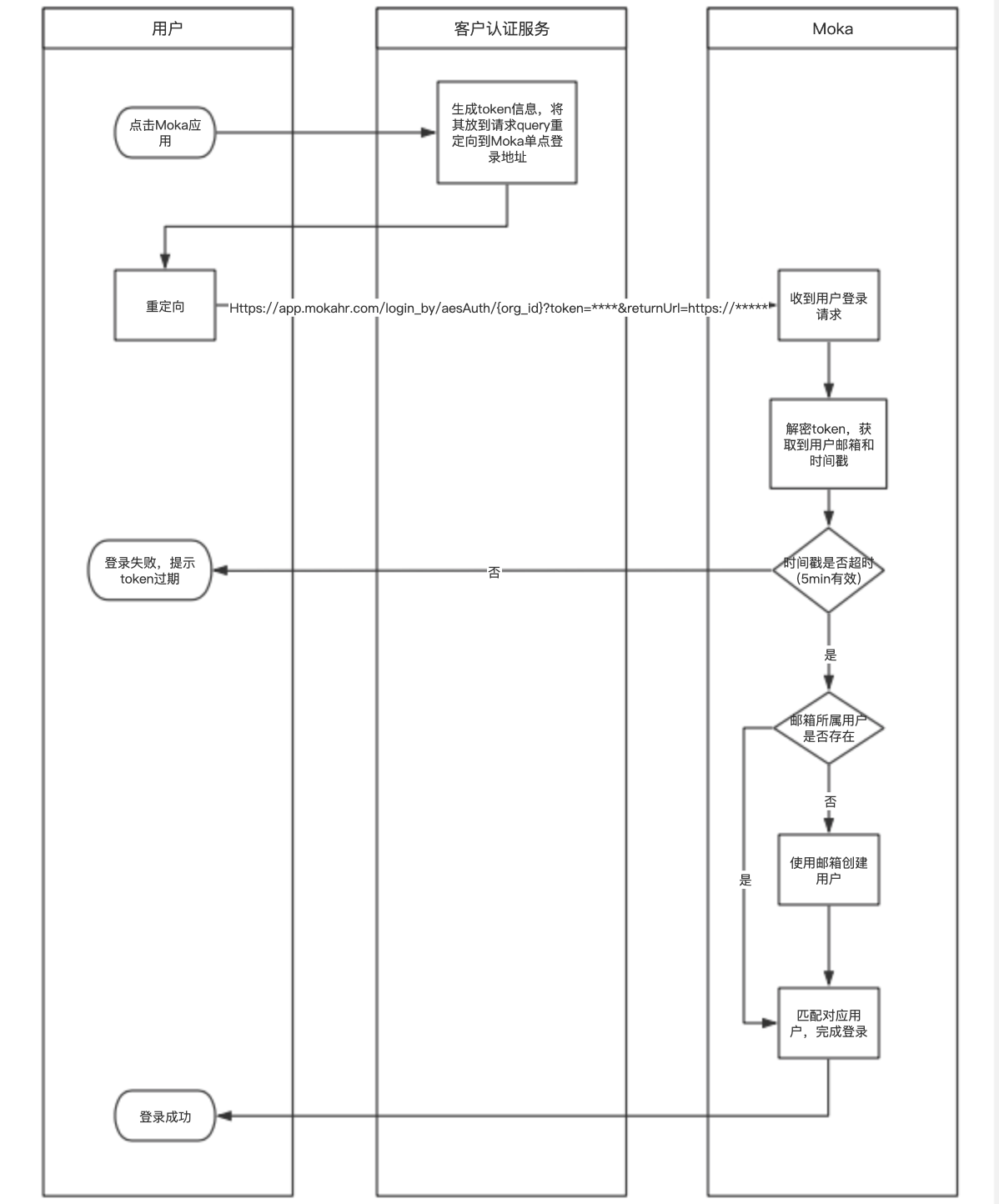
    a、流程图#

    单点登录

    b、流程说明#

    MOKA提供#

    1.
    moka会提供一个登录url。
    1.1 例:https://app.mokahr.com/login_by/thirdSelfResearch/orgId

    客户提供#

    1.
    客户需要提供自己的登录页面url。 1.1 例:https://www.third.com/login

    跳转流程#

    1.
    客户在自己的系统中配置moka提供的登录url
    2.
    点击moka登录url时。由客户提供参数token、returnUrl
    2.1 不携带token参数跳转moka登录url时,moka会重定向到客户提供的登录页面url.客户登录之后需要重新重定向到moka提供的登录url并且必须携带token参数。
    2.2 携带着token参数跳转moka登录url时,moka会对token进行aes-256-cbc解密出邮箱和时间戳。(具体解密规则请看 e: token解密规则)
    3.
    通过邮箱进行判断
    3.1 如果该用户存在于moka系统中则进行登录。
    3.2 如果不存在则在moka系统内创建内推用户,创建成功后进行登录。
    4.
    通过时间戳判断 4.1 时间戳必须在当前时间5分钟之内,否则会认为token无效

    c、MOKA登录url说明#

    跳转链接#

    通过访问此接口,跳转到到MOKA

    HTTP 接口#

    GET https://app.mokahr.com/login_by/thirdSelfResearch/{orgId}

    请求Path参数#

    字段必填类型描述
    orgId是string每个公司客户对应的唯一id,联系实施或csm获取。

    请求Query#

    字段必填描述
    token否moka通过该参数来判断客户是否已经登录成功。 1、不传token参数时,moka会重定向到客户提供的登录页面url。 2、传token参数时,moka会对token进行aes-256-cbc解密出邮箱
    ifGoRecommendWeb否moka通过该参数来判断客户是否跳转到内推页面。 1、不传该参数时默认按照角色跳转。 2、传固定值 '1' 时跳转内推官网。 3、优先级高于returnUrl
    returnUrl否登录成功后跳转的地址。 1、不传该参数时则默认跳转到对应角色的首页。 2、传该参数时登录成功后会跳转到该地址。 3、优先级低于ifGoRecommendWeb

    #

    d、客户登录url说明#

    跳转链接#

    不传token参数时,moka会重定向到该url,通过访问此接口,跳转到到客户的登录页面

    HTTP 接口#

    GET https://www.third.com/login (客户提供的登录地址)

    e、token解密规则#

    数据加密
    数据解密
    moka会对token进行aes-256-cbc解密,解密出邮箱

    客户token加密规则#

    1.
    加密方式:AES256加密,加密模式为CBC,填充方式为Pkcs7,加密结果16进制。
    2.
    加密字符串为JSON字符串,包含邮箱和时间戳(毫秒)
    2.1 例:{"email":"test@mokahr.com","timestamp":1609430400000}
    3.
    邮箱必须是moka系统已存在的邮箱,否则会报错或者创建内推
    4.
    moka会对时间戳进行校验,时间戳必须在moka接收时间五分钟之内有效。超过当前时间5分钟则无效

    【Moka】API开发者 微信交流群

    用微信扫右侧二维码,加入【Moka】API开发者 交流群,互助沟通

    扫码加入交流群
    修改于 2021-11-15 13:32:28
    上一页
    OAUTH2单点登录
    下一页
    流程图
    Built with